
本文根据OB欧宝体育变革企业家研修营郭伟老师授课内容整理
文 / 郭伟,OB欧宝体育高级合伙人,副总裁,OB欧宝体育首席人力资源专家
来源:OB欧宝体育e洞察(ID:chnstonewx)
华夏基石e洞察原创,如需转载请通过向OB欧宝体育e洞察公众号后台申请授权
管理咨询业务合作:15967150643(微信号mysoul3或617989295)
之前我跟一些企业家朋友们分享过关于事业合伙人的十大观点(可点此查看),主要是讲一些理论层面的东西,今天重点给大家讲一讲操作层面的东西,主要分享两个内容,第一个部分是事业合伙人的概念和实操,第二个部分是事业合伙人的配套体系。
从去年到今年,关于事业合伙人大家可能听说得非常多了,但是这里面具体是怎么玩儿的,包括实施以后的一些配套制度应该怎么走,这都是要深入探讨的问题。曾经碰到一个客户对我说:我们也实行事业合伙人了,可是没有任何效果。为什么?他们实行合伙人以后,老板该骂人的还是骂人,员工很郁闷,说大家都是事业合伙人了,怎么你还骂我们?到考核的时候,依然还是KPI考核,强制分布,还是老一套的考勤,这不是换汤不换药吗?事业合伙人是一套机制,它的实施需要一系列配套体系的变革,这个内容在第二部分也会给大家做一些介绍。
事业合伙人是一种内部制度安排
我们先来对事业合伙人的基本认识作一个回顾。事业合伙人制是企业为适应知识经济时代的发展要求,真正激发知识资本的创造力而设计的一种内部制度安排。它旨在激发人的积极能动性,最终构建出理念共识、风险共担、价值共创、收益共享的机制。最初的事业合伙人概念我们强调了价值共创、收益共享,但忽视了对企业经营风险的共同承担,这样的团队会退化成一个只关注利润分配的利益共同体,共担机制的完善是最近几年事业合伙人制度要解决的重点内容。解决了共担风险的问题后,大家又发现在一个组织中,拥有、恪守共同的价值观和理念也是一个要害的核心内容,在很多情况下,击溃团队的最后一根稻草很可能就是价值观的差异,在组织中建立一套统一的、大家都认同的价值观,这一点非常重要,在做事的观念上如果大家不能统一,遇到重大问题时就很难达成思想认识上的一致,组织就很难步伐一致,容易出现问题。
事业合伙人不同于法律意义上的合伙人,事业合伙人制并未改变公司的法律性质,它不是对公司的管理和治理体系的取代。

事业合伙人机制实际上承担的是公司的使命、愿景和价值观,它是推动公司事业向前发展的一支核心团队,这个机制主要决策两件事:一是事业合伙人的进入和退出,二是事业合伙人的利益分配。在公司的管理、治理层面,事业合伙人起的主要作用是统一思想,最终的决策还是要拿到公司的经营机制和治理机制中去运作。以美国的政治体制为例,民主党和共和党在重大问题上可以统一思想,有各自的党派立场,但真正决策时还是由议员在议会行使投票决策权,党派的意见只是思想层面的灌输,它不能限制议员在议政中的角色承担。事业合伙人与管理团队成员不一定重合,合伙人通常属于管理团队范畴,但不是所有管理团队成员都是合伙人,只有达到一定要求(如服务年限/持股数量)的才能成为合伙人。多数情况下,事业合伙人一般享有利益分享权,并不实际参与企业的管理决策。
事业合伙人的三大应用场景
事业合伙人应用一 :聚集人才,形成企业家群体

有一些优秀的人才,用一般雇佣打工的方式,你很难聚集和长期留住他们,事业合伙人机制就是通过利益共享的模式把行业中最优秀的人才聚集到你的事业平台上来,打造一支共同推进事业的企业家群体和核心团队,如小米、腾讯、阿里巴巴、复星、万科、华为等企业,它们借以崛起的核心力量都是事业合伙人团队,它把事业合伙人的精神运用到了淋漓尽致的程度,从各个领域挖到了很多精英人才。
事业合伙人应用二 :多层合伙人实现不同岗位创造最大价值

每家公司都会有不同的事业平台,单纯股权激励的情况下,大家都拿同一层级的企业股权,虽然也有业绩的衡量和份额上的区分,但难以避免出现搭便车的现象。最近几年事业合伙人机制推行的是一种多层级的合伙人激励方案, 2015年我们为海尔做咨询时,它就提出了这样的需求,它有2000多个经营体,700多个小微公司,每个公司能不能各拿各的股权,各创造各的价值,各平台的主人们去进行各自的价值评价和分配?这个机制现在几乎已经成为各个企业都在应用的惯例了,包括阿里、腾讯、复星、万科等。
多层合伙人机制的原理其实并不复杂,各家公司都对自己有一个估值,比如人力资源部,我也可以把它当作一个利润中心。2015年我们在给海尔做方案时,估值的原则很简单,首先要确定你的客户是谁,海尔有三类客户,第一类客户是为集团服务,贯彻集团的战略意图、风险管控、资源配置,包括常规服务和项目服务,这部分按照项目立项的方式由集团买单,第二类客户是分、子公司和事业部,集团为它们提供社保、薪酬变革、后备人才培养等支持和服务,这些服务由分子公司和事业部买单。
2013年我们帮助海尔设计了小微公司的方案,之前的情况是,比如物流费预算是物流公司做,培训费用是企业大学做,现在关系要全部倒过来,真正产生价值的就是产、销、研三大平台,收入和费用都来自这三个平台,所有二类、三类的服务机构都从一类的经营体去获取利润,比如物流费你去挣产、销、研的费用,培训费你去挣分、子公司的钱,如果没有人去参加培训,对不起,你就收不到这个钱,这样的话今年你的经营就是亏损的,别说奖金,连费用都打不平,而如果你的培训搞得好,收益有盈余,就可以拿来用作本部门员工的激励。
2013 - 2015年,海尔其实已经建立起这样一套体系,背后的激励机制是利润分享,即所谓“人单酬合一”。但这时会出现什么问题呢?各家公司都划小利润单元,通过内部市场交易的方式进行核算,这样的情况下,积极性是有所提升,但是管理成本会增加,科斯早就说过:为什么我们要搞企业,而不是用个体户的方式经营,企业和市场之间的边界就是经营成本和交易成本孰高孰低的问题。企业之间有协同成本,你要请示、汇报、审批,市场成本是什么?你要谈判、侃价格、签合同、交货期约定等,这些都是成本,那么,是用组织的方式还是市场交易的方式解决问题,主要看各自成本的高低,这是科斯的理论。
在组织内部划小单位、进行市场式交易的好处是增强了组织的活力,坏处是大家斤斤计较,协同成本大为提高,这时如果我们把这个制度背后的激励机制从利润分享升级为股权分享,问题就会在一定程度上得以解决。利润分享是一个你多得我就会少得的零和游戏,最终会导致集团和平台在分配利益指标上的博弈,大家都要投入与创造价值毫不相关的争取利润的博弈成本,平台会采用类似暗箱操作的手法提留利润,公司则要千方百计地对此类行为进行管控。与此相对照的,股权激励模式能够大为缩减组织和管理成本,把各个平台上的主体创造价值的活力释放出来。
事业合伙人应用三 :发展外部合伙人,构建企业生态
盛极一时的供应链经营理论后来又发展为产业链经营思想,后者是指从原材料供应端到销售端,把整个产业链打造成一个最佳状态。后来大家又发现,产业链的模式实质上与对分、子公司的管理模式有相似之处,依然是建立在交易和利益分配的基础上,仍然存在问题。那么,如何使包括供应商、经销商、合作伙伴等产业生态中所有要素资源都积极参与到企业的股权增值和溢价中,共同做大平台的价值,这是最近几年事业合伙人理论和应用所关注的重点。
事业合伙人应用的场景观察与实战指导
现在我们从事业合伙人的以上三个应用维度分别从具体案例来展开。首先给大家看一个我们给企业设计的事业合伙人体系,它把企业的合伙人分为三级:
1. 一级合伙人(命运共同体)
一级合伙人是某集团的企业家团队,引领、推动和传承集团的使命、愿景和价值观,在集团未来发展中引领战略的发展。大家可以对标阿里巴巴、复星、万科的一级合伙人实践。它由集团、核心产业集团的骨干组建,通过直接持股集团上市公司股份,与集团同呼吸共命运。
2. 二级合伙人(事业共同体)
二级合伙人通过持有所在产业集团的股份,与产业集团的未来绑定,我们做咨询的该公司有5个产业集团。持股方式根据情况选择限制性股票和股票期权、员工持股,所持股份通过大股东回购的方式兑现,未来可通过自身发展成为一级合伙人,持有上市公司层面股份。对非核心板块的激励则通过资本考虑,如业务出售或新三板上市,通过资本化运作变现股权,实现二级合伙人的价值。
3. 三级合伙人(利益共同体)
三级合伙人为各业务条线的合伙人,是为各业务和职能领域发展做出突出贡献的关键人才,通过合伙人机制与公司形成利益共同体,重在共创、共享。激励途径采取虚拟股权、利润分享等方式,针对创新类、研发类的业务条线可采用内部创业机制。三级合伙人通过虚拟股权、利润分享等计划获得分红或奖金,在达到一定条件时可发展为二级合伙人,将所获奖金兑换成所在产业集团的股权。
股份回购约定的示例:
1. 合作方股权转让,同等条件下某公司具有优先购买权。
2. 根据业务发展情况,比照业绩协议,某公司将回购合作方相应股份。

一、激励对象与激励额度的确定
1. 激励对象范围的确定
一级合伙人的范围如何确定?很多企业的领导对这个问题感到迷惑。不管方案怎么拟定,请大家记住一个核心点即战略要素的组合,一级合伙人的企业家团队旨在实现企业的愿景,应拥有共同的价值观,彼此间要进行能力的互补,企业实现战略发展的核心要素要在这个团队中配齐,要素的组合要均衡合理,不能瘸腿。这也就是为什么我们要大力推行事业合伙人模式,因为用雇佣打工者的方式,你是招不来一流人才的,核心团队组成人员的素质能力必须与战略要求相匹配。
在法律层面和规范层面,事业合伙人的实质是企业的一个内部制度,监管机构从外部来看它就是一个持股计划,根据参与对象的不同,各上市公司为员工持股计划设置了不一的参与门槛。证监会发布的《上市公司员工持股计划试点指导意见》仅明确员工持股计划的参加对象为员工,包括管理层员工,具体参与对象的门槛条件则由各上市公司自行决定。对标企业员工参股计划的特点是激励对象范围广,基本上覆盖了公司全部重要岗位人员,包括公司或其他全资、控资子公司的董事、监事、高级管理人员、中层管理人员及优秀员工。据统计,对标企业万达信息的参与对象竟多达千人以上,第二期方案超过了2000人,其余企业大部分在200人以上。
一些企业家朋友问是否大型企业的事业合伙人适合定位在核心团队,创新型公司适合实行全员激励,我再次强调的一点是,决定激励对象范围的核心依据是你对企业战略要素资源的界定,界定激励范围的依据是看现有的要素资源是否对企业战略目标具有优先重要性和稀缺性。对于企业急需的稀缺资源,在服务年限等这样的硬性条件上,既定体制是可以做出策略性让步的。
2. 激励股权的来源和持股比例
下面我们再从一个企业真实方案中看一看持股比例和股票来源方面的情况。这是一个上市公司,股本非常庞大,用于股权激励的比例是0.1%,股值5千万,合伙人具体的比例分配为董事长占系数1,占20%,第一梯队副总裁系数0.6 - 0.4,第二梯队人员都是0.3,第三梯队都是0.16。
证监会相关指导意见规定,上市公司员工持股计划的股票来源主要包括四种方式:
——上市公司回购本公司股票,应用相对较少,审批和监管比较严格。
——二级市场购买,以个人或平台的形式进行。
——认购非公开发行股票,定向增发。
——股东自愿赠与,处理也较麻烦,如一些企业在赠与股份时缺乏严谨的法律意识,协议写得很随意,届时会产生较多相关纠纷。
法律上对赠与有不同解释,一个意思是零成本转让,相关股权的权利和义务都转让出去了,这会影响到纳税基数,意味着受赠利益要百分之百进行纳税,第二个意思是馈赠,馈赠的税负更高,还存在部分权益让渡(如只让渡收益权,保留投票权)和全部权益让渡的纠纷。这两种方式都会形成企业的股份支付,会冲减企业的当年利润,是一种很大的成本负担。目前,通过从二级公司回购获得股票与公司非公开发行(定向增发)是上市公司员工持股计划主要的股票来源。
二级市场购买和定向赠发都是按市场价格来走的,这其中怎么体现出对合伙人的优待政策和激励作用?通过两种做法来体现,一是价格打折,比如以5折价格提供,二是总公司按一定比例给合伙人做配资。为什么目前企业多采用从二级公司回购获得股票与公司非公开发行(定向增发)作为上市公司员工持股计划主要股票来源?正在于这两种激励方式都体现了一个原则,即用来做激励的部分一定是利润的增量,而不是动用存量。动用存量,轻易承诺把诸如公司股票的10%给予合伙人,这样的做法百分之百要出问题。吸引人才的正确做法是对存量部分市场价进行估值,对存量进行市场定价,比如目前公司股价定价是6块,这是老板干出来的,引进团队的合伙人要去把6块干到10块,这才是你的本事,你赚的是这个增量的部分。另一方面,合伙人一定要出资,共同承担经营风险,这样才能构成一个完善的激励体系。
关于持股比例。大家在想,这些比例是怎么确定出来的,谁多谁少依据的分配原则是什么?证监会规定,上市公司全部有效的股权激励计划所涉及的标的股票总数累计不得超过公司股本总额的10%。非经股东大会特别决议批准,任何一名激励对象通过全部有效的股权激励计划获授的本公司股票累计不得超过公司股本总额1%。国务院国资委的指导意见是,在0.1%和10%之间做合理的确定,最高不得超过10%,首次授予原则上应控制在本公司股本总额的1%以内。
就目前的情况来看,虽然相关机构都有一些规定,但在股权激励的份额比例上突破规定的情况也比较多,这是因为出现了大量变相的股权激励。真正意义上的股权激励指的是通过监管层审批的、面向市场发行的股权,这个意义上的股权激励基本上就应该控制在10%以内,而比如通过二级市场回购方式实施的股权激励,它是可以不严格遵守市场资本管理规约的。民营上市公司的授予额度普遍较高,集中在总股本的3% - 5%,少数达到10%;国有控股上市公司的授予额度普遍偏低,多数控制在3%以内,少数不足1%。激励的额度与公司股本总额、激励对象范围的广度有关。比如万科的股权激励份额是4.94亿股,占总股本的4.48%,复星的激励份额是1.11亿股普通股股份。
关于大家普遍关注的给多少合适,如何把握好持股份额的问题,梳理这个问题,首先,目前我们把企业大致分成两类:一类是生命周期比较成熟的传统型公司,比照上市公司,一般按照8% - 10%的比例进行激励,这就是很不错的了;第二类是创业型公司,就我们现在所接触到的情况,大部分的激励份额在15% - 30%之间。这两个类型的公司主要的差异在于:一是创业公司基本上还没有实现盈利,甚至有的公司连经营模式还没有明晰化,二是它具有高成长的潜力,三是它的行业、人员都具有创新型的特征,我们也可以看到少量创新公司甚至激励份额达到了40%。在一些混改的国企内部创新分、子公司,激励份额也达到了百分之二三十,突破性都比较大。总而言之,各家的做法都不尽相同,基本原则是以你认为最为有效的分配方案去做。
对于持股比例,要考虑的因素很多,其中我想提一点,它与企业的经营目标、建立事业合伙人机制的主要关注点相关。举个例子,有一家股权非常分散的公司,它最大的股东只有18%的股权,这种情况下,集中决策解决重大问题就面临很大的难度。所以,管理层希望借助事业合伙人的模式来进行股权的捆绑,以利于决策的一致化行动,具体做法比如通过管理层持股、小股东与管理层一致行动等途径,我们计划用3 - 5年的时间,帮助这个公司对过于分散的股权进行合理的集中化调配,使其最后能形成拥有达到20% - 25%股权比例的决策群体。这种情况可能会使大家联想到万科,这是一个类似于万科的公司。考虑到决策权的控制,通常而言,管理层的持股比例肯定是越大越好,但对于有些上市公司,这个比例不能太大,以能实现有效激励为度。
实施员工持股计划的对标企业中,激励份额在董事、高层中的分配比例在10% - 30%左右,其中比例最高的为65.325%;在中层、核心人员两个部分的分配比例在70% - 90%左右,其中比例最低为34.675%。具体到个人的分配额度,对标企业中分配额度最高与分配额度最低之间的倍数非常大,基本上在5 - 20倍左右,其中最高倍数为138倍。这里有一些我们采集的上市公司的激励份额数据,大家可以看到,这个系数的确定没有一定之规,相互之间的相差可以达到20倍,在股权比例、激励范围上,各家按各家的原则和想法去走就可以了。落实到个人的份额,核心原则是做到公平公正,具体操作的办法比如让合伙人相互之间进行互评,然后综合权衡,总之要做到公平合理。
侧重于未来战略目标的实现,通过综合评价确定每人的激励份额,主要参考的评价要素,比如建议可按照历史贡献要素(包括但不限于职务、司龄、工作年限、绩效表现)和未来潜力要素(包括但不限于所处业务重要性、所任职务重要性、贡献特殊性、专业能力)进行评价,按照不同权重进行评价。我们做过的一个企业有23个合伙人,他们各自的持股比例就是按照这个办法测算的,先互评,然后综合评定。

各企业所实行的股权激励比例相差悬殊,激励比例在1% - 6%之间呈正态分布,多集中于2% - 3%之间。《上市公司股权激励管理办法》对国有企业首次推行股权激励有明确规定,激励比例不得高于股本总额的1%,而对民营企业则较为宽松,激励比例不超过10%即可。
下面说一说股权激励的形式,这是我们在一家企业的做法,通过资管计划实现高管增持,用资管计划的原因是很容易配资,现在资管方面的新规刚出来,宣称的杠杆比例是1:2,现在各家银行基本上是按1:1做的,所以至少能配比1:1,之前通过多层穿透,我们通常能做到1:7、1:8,最高能做到1:10。这样能帮助员工解决出资的问题,包括新进的高管,刚开始薪资水平还没有那么高,你不能说人家还没赚到钱,就先要他出资几百万,企业要帮助他们克服出资的困难。
又比如我们最近遇到的一个地产公司,他们先给高管发股票期权,2019年到期,他们算了一下,届时几个核心高管手里就会各有上千万的资金了。拿到钱就很可能出现奋斗激情衰退的情况,大家不再拼工作了,天天开始研究健康养生的问题了,热心于拜佛了,等等,这在很多公司都出现过,所以就需要一个嵌套式的制度设计,通过股权激励等方式解决了收益的问题之后,再把后继投入、继续奋斗的问题加以解决。我们给这家地产公司的合伙人计划,方案基本上已经确定,2019年开始实施,让大家把获得的财富再投进去。
又比如另一个企业,我们第一期先帮它实施一个三年的资管基金,三年后又建立一个持股平台。这样设计就是为了解决好资金的问题。怎么理解这样的合伙人利益捆绑制度,它是让合伙人吃亏的制度,还是让你受益的?正如大家的一个共识,合伙人最大的收益来自于对事业的长期共识和协作奋斗,长期持有股权,为之共同奋斗,持续投入,最后的收获应该是更丰厚的,因为共同的利益被最大化了。

二. 中长期股权激励的不同方式和主要优缺点
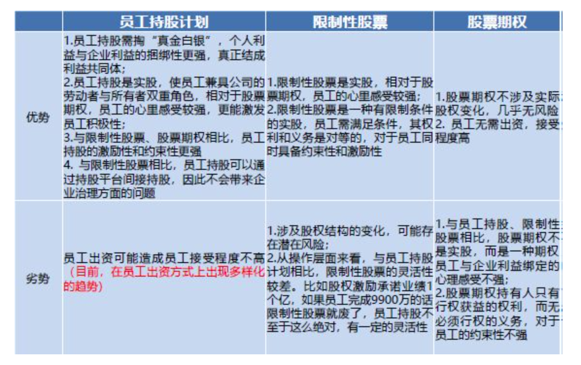
中长期激励的常见模式有四种:限制性股票、股票期权、跟投和员工持股。这四种方式都是广义上的员工持股,不同的激励方式各有各的优缺点。
员工持股是直接持股,同时拥有收益权和表决权,使员工兼具公司的劳动者与所有者双重角色,比限制性股票、股票期权的激励性和约束性更强,个人利益与企业利益的捆绑性更强。根据对标企业研究发现,目前针对合伙人采用的激励方式类型较多,包括员工持股、股票期权、虚拟股份和基金等多种方式,如阿里的红利基金、万科的员工持股、小米和复星的股票期权、华为的虚拟受限股。

限制性股票是有限制性条件的实股,一般来讲只有收益权,没有表决权,当涉及股权结构变化时,可能存在潜在风险,另从操作层面看,与员工持股计划相比,它实施激励的灵活性较差。
股票期权指未来10年对股票收购的认股权,它是不用出钱的,不涉及实际股权变化,优点是几乎无风险,缺点是员工与企业利益绑定的心理感受较弱,它只有获益的权利,而无必须行权的义务,对员工的约束性不强。如果我们对公司的未来非常看好的情况下,用股票期权也未尝不可,但近期我们可以看到,使用这种激励方式的公司越来越少了,原因有二:一是因为这是一种在未来行使的权利,所以双方的约定可能存在很多空间,员工的感觉可能是老板开了一个支票,至于能否兑现,他现在不知道;其二老板的感受也不好,因为期权激励给出去了,激励的效果却看不到,结果很多情况下,它成了一种留人的措施,为了届时行使期权,人留下了,却不一定为企业奋斗。它和限制性股票一样,激励性不足,是一种保障性措施,都会出现搭便车的情况。因此,现在很多企业倾向于把股票期权和限制性股票当作激励的一种配合手段,而不作为主要手段,相形之下,员工持股和跟投计划实行的企业是很多的。
跟投计划现在应用得比较多,那么,什么公司适合用员工持股,什么公司适合用跟投?凡是资产增值空间大于股权增值空间的,就适合用跟投的方式对员工进行激励。比如地产和金融公司,因为从全球来讲,这两类公司在股票市场的市盈率都很低,产业的创新性有限,港股的地产股市盈率也就是10 - 20倍,A股市场也就是15倍左右,上升空间有限。但是金融资产和地产资产的增值是很迅猛的,大家都知道,到现在房价涨了多少?一个做得好的投资项目,收益会是巨大的。另一方面,对企业的经营者来讲,跟投项目体现出来的激励效果也最为直接。干完一单项目,你的回报就一目了然,从这个角度看,跟投项目与薪酬奖金里的计件制有些相像。所以,有条件用跟投激励的,就应该用跟投。有些企业不适合用跟投,比如流线型的生产制造型企业,没法进行批次单位的产品项目核算,跟投的概念与其生产运营方式无法对接。对一些高科技企业来说,股权的增值甚至可以达到几百倍,对它们来说,股权激励的效果当然会更好。
员工持股的形式主要有员工直接持股、通过公司间接持股、通过合伙企业间接持股三种,目前大多数企业采用的是通过合伙企业或有限公司间接持股的方式。通过公司间接持股的对标企业如中国平安、招商银行、三星股份,通过合伙企业间接持股的对标企业如联想、美的、华苏科技。在新三板挂牌的企业中,目前大多数企业采用的是通过合伙企业间接持股的方式来实施股权激励,如国泰股份、同兴股份、中衡股份、福昕软件等。
我们最近去了东北的一家塑料企业,他们的老板就很舍得给,90年代就把股权分给员工,做了工商变更,现在大老板的股权只占12%。员工直接持股的优点是员工的感受非常强,缺点是会出现分利又分权的决策权风险,所以我们需要通过事业合伙人的设计,从制度设计上做到分利不分权,并且我们建议,直接持股的激励对象要坚持仅针对最核心人员的原则,对于其他一般的要素资源,尽量采用持股平台的方式给予激励。持股平台包含有限责任公司和有限合伙公司两种形式,具体运作上它们也是各有利弊。
三、不同形式员工持股涉及的税负问题
从税负情况看,员工直接持股最优,其次为有限合伙公司,再次是有限责任公司。员工直接持股本来是为了激励高管团队、核心要素,企业高速成长的时候,本来你越希望有一个稳定的奋斗团队,可是在企业股价大涨的时候,很容易出现核心团队趁高套现走人的情况,为了规避锁定期尽快套利,有些高管宁可辞职。另一个弊端是循环性差,你只能一期一期地发,水涨船高,到后来你会发现成本在不断推高。还有一种情况是在合伙公司,2015年以前,公司持股平台几乎都是用合伙公司,它的好处是税负较低,又解决了分利不分权的问题,可是近几年出现了问题,证监会开始对非上市合伙公司持股平台参与公司的定向增发进行限制,它担心你会有内部操控的问题。合伙公司的另一个可能出现的情况是可能有少数外部人员参与到它的持股平台中,这种情况潜在的麻烦是监管部门可能会因此认定你是一个非备案的投资基金,尤其现在对基金业的监管比较严厉,因此最近有好些公司又开始选择用有限责任公司来建立持股平台。
此外,公司设立的地点也是一个制约因素,各地有各地的特殊政策、优惠政策,大致的规律是这样的,一开始是开放招商,给很好的优惠政策,实行了一段时间以后,地方政府可能又会发现招商的结果并没有给实体经济带来很大的利好,来了很多空壳企业,对当地的税收和就业并没有很大的助力,所以可能对优惠政策又做一个逐渐关闭的动作,做政策性调整。
四、企业内部不同股权激励平台的合理组合
我们来看一下美的的真实案例,它采用的一般是组合制,

我们可以看到,美的的激励体系也是一个三级合伙人的结构,核心管理团队是自然人直接持股,核心员工是在持股平台上,通过大股东转让做定向增发,其他骨干员工是用股票期权激励的方式对于一般企业而言,这种组合的激励方式效果是最好的。美的整体上市前,员工的持股平台为美托,上市之后,出于税务方面的考虑,美的集团员工持股载体改为宁波美晟有限合伙公司。其股权激励的资金来源包括公司计提的持股计划专项基金,持有人自有基金以及为员工提供无息贷款等。
有的老板可能会问,在这个三级合伙人激励方案中,既然这是一个综合性的架构,相互之间能不能有交叉?一般情况下,我们不建议不同平台激励方案的交叉应用,比如作为总公司副总裁,又兼任子公司领导,既参加二级合伙人持股平台,又作为一级合伙人直接持股,从道理上似乎讲得通,但这样操作起来会非常复杂,而且会造成各层面上激励分配的不够公平公正,我们这样操作过,结论是内部基本摆不平。
这里面涉及到兼职的问题,我们的立场是不主张兼职的,兼职有三种情况,其一是荣誉和待遇,很多公司任命兼职是出于荣誉和待遇的考虑,两个职位中肯定是一个实职另一个虚职,就像我现在挂着OB欧宝体育业务副总裁,这个副总裁就是个虚职,属于精神激励,彭老师也不给副总裁发工资,我的实职是OB欧宝体育高级合伙人,这个身份才是实职,作为高级合伙人你就可以自己去建团队,建事业部了。任命虚职又不用老板花钱,被任命的人还很有荣誉感,建议大家都学习一下彭老师的这个管理经验,精神激励也很有作用。第二种兼职也是一实一虚,虚职有一定的角色扮演,比如要参加特定管理层会议、一些全局性活动之类的,但职下无实质性工作。这种情况很好处理,把虚职视同为企业培养你进入某层次管理者后备梯队的途径或手段,激励平台则放在你的实质性岗位。第三种情况比较少,企业在某个特定阶段可能确实需要你同时在两个岗位都挑担子,但这种情况一般不会长期存在,通常是一种过渡时期、特殊时期的组织安排,这时的考量你就要从长远来衡量,激励平台要放在具有长远意义、固定意义的主要岗位上,现阶段临时性职位的这块工作用其他的相应方式给予激励补偿。概言之,在激励的形式运用上,各企业绝大多数都用的是组合性质的形式。
五、股权激励的资金筹集问题
下面我们来探讨另一个重要问题,激励的资金来源问题,即出资的问题。根据2014年6月证监会发布的《关于上市公司实施员工持股计划的指导意见》,持股计划的资金来源为员工的合法薪酬以及法律、行政法规允许的其他方式。持股计划的资金来源将不仅先于工资薪酬,借贷等其他合法方式也被允许。我们来看看各家公司采取的方式:

根据证监会7月出台的《证券期货经营机构私募资金管理业务运作管理暂行规定》,严控资管产品杠杆率,股票类、混合类结构性资产管理计划的杠杆倍数不得超过1倍,固定收益类和其他类资产管理计划的杠杆倍数分别不得超过3倍和2倍。

如图所示,现有的员工持股计划资金来源还是以员工自筹资金为主,部分公司在员工自筹基础上,由控股股东、实际控制人或其他关联方以自有资金、股权质押融资资金向参与对象提供无息或有息贷款。在非上市公司,公司借款给员工可以操作,但上市公司一般就做不到了。其他方式还有大股东直接借款给员工,或大股东为员工提供借款担保,金融机构提供借款。借款又分两种方式,一种是直接借款给自然人,另一种是大股东担保后,持股平台作为融资主体去借款。
绝大多数公司是这样运作的,先注册一个有限合伙公司的持股平台,大股东是GP(普通合伙人),持有99.99%的股份,再找一个持有0.01%股份的LP(有限合伙人),大股东融资以后,把比如百分之二三十的股票先划过去,将来在持股平台上再进行转让、回收。这样一来,大股东作为一个中转,就实现了整个资金的循环。下面我们来看一些企业的实操做法,推出员工持股计划的对标企业中,大部分企业是员工薪酬、自筹资金,另外,还有像美的以公司提取的专项奖励基金、联化科技提取的奖励金,以及股东为员工持股计划提供借款支持等方式。

像美的、万科、联化在入资这块都是建立一个合伙人专项奖励基金,等于左手给你奖金,右手让你再去购买股份,这是一个资金循环的方式。
我们认为EP奖金是一个双刃剑,为什么?对未来公司业绩能形成准确判断的是经理人,因为最贴近一线的人最了解未来的业绩走向。现在用奖金去收购股权,这样做就在实质上又与之前利润分享的做法趋同了,经营团队的力量都会集中在收入或利润增长的博弈上,这就是为什么万科的EP奖金也受到了业内的一些诟病,很多企业并不效仿,尤其万科的股东一般是不参与经营的。怎么解决这个问题?我们的观点是要把这个设计有利的部分发扬出来,规避弊端,如果老板对自己的主业有很清楚的全局判断,他用EP奖金激励是没有问题的。还有一些企业如美的是阶段性地运用EP奖金,在员工没钱的特定时期,这种方式能让资金起到自体循环的作用,在员工通过限制性股票分红或股票减持有了收益之后,EP奖金可能就没有必要继续了。
六、构建以业绩为导向的动态股权机制

在股权激励方面,OB欧宝体育也是有自己的体系的,作为一个实操案例,我们在这里也给大家做一个分享。上图提出的10个问题是股权激励的核心内容,每个企业在实行激励制度时都要考虑这些维度。在激励份额的配置上,原则是建立一个公平公正的评估框架,前面给大家提出过以历史贡献、未来潜力为评估要素的做法,两者所占的比例可以参照历史贡献占40%、未来潜力占60%的比例,合伙人可以进行互评,最后出来一个公开透明、大家都认可的方案。
至于对参加激励的员工的绩效要求,证监会和国资委提出要求比较笼统:

实际操作上我们可以看一下美的的做法:

业绩条件一般有公司与个人两个层面,达标完成情况将影响个人可行权比例,大部分企业规定的行权条件都包含了两部分,对企业业绩和个人业绩都设置了相应的行权资格标准。
大家现在做股票期权时,一般会分成三部分来走,第一部分是授予期,第二部分是确认期,第三部分是行权期。以前是一次性给予,没有中间的确认期,现在分三步走,授予的方式就改变了,吸纳了股票期权的优势的运作元素。现在的做法是,比如三年为一个周期,在满足了企业业绩和个人业绩所要求的行权条件下,总额度300万,每年给予100万,每年都做一次确认,用协议的方式确定此约定。锁定期过了以后,就可以行权了。如果当年度公司的整体考核指标没达到,那么当年所有人都得不到激励,如果公司的整体绩效达到了,再根据每个人的绩效表现做细分。通过这种制度设计,期权的优势在股权激励中得以体现,就避免了以前单纯股权激励容易产生的激励与业绩脱节的弊端。
我们来看一下某科技公司的案例,以其2014年制定的股票期权行权条件约定为例:
第一次解锁:以2013年度扣除非经常损益基本每股收益为基础,2014年度扣除非经常损益基本每股收益增长率不低于30%;以2013年度营业利润为基准,2014年度营业利润增长率不低于25%。
第二次解锁:以2013年度扣除非经常损益基本每股收益为基础,2015年度扣除非经常损益基本每股收益增长率不低于46%;以2013年度营业利润为基准,2015年度营业利润增长率不低于50%。
第三次解锁:以2013年度扣除非经常损益基本每股收益为基础,2016年度扣除非经常损益基本每股收益增长率不低于63%;以2013年度营业利润为基准,2016年度营业利润增长率不低于72%。
企业把每股收益和净资产收益作为衡量标准,这两个指标的应用逻辑有区别。一般而言,企业里有两拨人,一拨人是干经营业绩的,另一拨人是干市值的,干每股的收益,用什么样的标准去衡量企业绩效,意味着企业对自己未来经营目标的选择。美的对自己的定位是做好一个经营性的公司,资本运营的事情再由资本运营团队去运作,所以它的激励衡量标准是净资产收益,业绩考核的着眼点是净利润增长率,而京东则是注重把市值做起来,这两个衡量尺度代表了两个不一样的经营逻辑。锁定期解锁的业绩达标指标是按照企业不同时期的战略目标来制定的。这个部分我们谈论的是激励指标如何设置的问题。
七、股权激励对个人所得税带来的影响
问题1:界定居民纳税义务与非居民纳税义务。中国国籍需履行纳税义务,外籍人士需根据在境内时间、居所等条件判定纳税义务。
问题2:不同的激励方案影响纳税所得额的不同。股权激励行权所得,并不因不同激励方案计算应纳税所得额不同。行权后股票在二级市场抛售的资本利得,因公司上市地不同而不同。
问题3:不同的激励方案影响纳税义务产生时点的不同。所产生的问题通常是在行权日、股票解禁日,并未实际卖出股票,但需履行纳税义务,激励对象由此产生资金压力。
问题4:优惠计税方案的应用需要满足多方面的条件。长期激励纳税优惠包括:
——分期纳税,如期权6个月内纳税;
——优惠的计税方法,如计算应纳税额中的规定月份数量最长可至12个月;
优惠纳税方法需满足相关条件,如:先期到主管税务机关报表的完整性,公司的架构符合一定的条件,激励计划设立的时间限制等。概言之,我们做企业的都清楚,中国的税务问题太复杂,各地还不统一,这个话题我无法在这里充分展开,这是可以用一天时间来深入的大专题。
八、多事业群集团化领域的事业合伙人实施方案
不同的经营思想,不同的管控理念,在实施事业合伙人体制时也会各有差别。如果集团下属各公司各行其是,各拿各的股权,各有各的文化,各建各的制度,会带来诸多弊端:其一,集团的规模效应无法体现,正确的做法是对现有的大量资源进行整合,必要的一致化的规范要建立起来,干部管理上进行统一化调配,制度要有一致性的规范框架。其二,有人认为集团下各公司的团队可以各自朝着自己的目标奋斗,各拿各的股份,例如某集团下有一个公司通过IPO了,问题就来了,这个新上市公司一下子拿到了20倍市盈率,而集团公司95%的利润贡献却来自于另一个更早上市的分公司,但这个早上市的分公司市盈率却较低,另一个分公司更艰苦,他们还正在内蒙沙漠创业奋斗呢。试问,如何协调这样的利益分歧?如果没有一个合理的评估架构,用老办法想把利益端平,是一个很困难的选择,对简单平衡的结果大家也未必满意。
对于这种情况,既有上市部分,又有未上市部门,有成熟业务块,又有创业板块,我们现在通常采用的协调办法是多层级合伙人的实施方式。首先,基调是大家拿各自平台的价值,理论上价值分割可以细化到个人,如海尔的人单酬合一,但实践中它的协调成本极大,2013年海尔划出了2000多个自主经营体,那时就有些乱了,后来它又提出组建利益共同体,第一家小微公司是我们帮助它设计筹建的。现在大家的共识是核算单元最好还是划在分、子公司经营实体这个层面,不宜划得太小。
我们给大家讲一个深圳企业的实际案例,这个企业下面有五六个分公司,行业跨度很大,其中有一个是快递行业,业务稳定,员工五六千人,还有一个公司是做金融行业软件开发。一旦上市,全局如何管理和协调,股权如何分配?我们给它设计了一个方案,第一个原则是子公司根据所在行业的特点采用不同的估值方法,一旦确定不再变动,按同等方法分别计算股票的购入和退出价格。软件公司按PE估值,对于近三年处于创业期的互联网子公司,按有效活跃用户数做估值,快递公司也按PE来估值。
第二个原则是在估值完成后,各家子公司进入估值购入和退出的口径是相同的,如软件公司是6倍PE,互联网公司按有效用户数的10倍估值,人单客户数10块钱,不管是3年期还是5年期,合伙人团队入资就按这个估值购入,未来的回购也按这个价格,这是同进同出的价格框架。有的公司是按阶梯价格操作,按照业绩所达到的不同档次,分别以相对应的不同档次PE估值进行股权回购,如利润在2亿以内,按6倍PE,2 - 3亿按7倍回购,3 - 5亿按8倍回购。
集团出台回购的相应比例方案,根据个人业绩兑现,充分考虑集团的股价情况、子公司的市值变动及对集团的贡献度等承诺,并承诺按参与方当初估值的价格予以回购。也就是说,共6家公司,估值后会有一个总额,3年后兑现的时候,分母是子公司的股数,分子是集团可供分配的股权收益总额,由此显示出子公司和集团在价值创造点上的不同,子公司重在做实产业,把估值的依据做起来,集团重在做大价值,在做实产业的基础上把市盈倍数做起来。有人问,如果子公司该做的都做了,比如产业做到了1亿,可是集团那边市值的增长空间表现达不到这个水平,怎么办?也不难办,首先集团层面合伙人的激励就都没有了,其次,还是要按当初的承诺对子公司股权进行回购,也就是承认亏损。实际上这种情况不太可能出现,集团在给子公司做估值的时候可以周全地考虑,把一定的风险预期留出来。
影响到最后兑价的是两个因素,一是各子公司的市值变动,二是子公司对集团的贡献度。根据最后子公司达成的利润目标的高低或对集团贡献的大小,可以分别在承诺收购价的倍数上体现区别,如果超额完成承诺的比如按承诺价的1.2倍收购,没有达到承诺目标的比如按0.8倍收购。集团对子公司进行收购的倍数指标每年公布一次,以增加激励性,也有每半年甚至每季度来做评估和调整的,这有些像在企业内部建立起来的一个模拟股权市场,影响每次估值的有三个因素,一是自身公司的估值,也就是你自己的业绩,二是兄弟单位的估值,比较的结果是鼓励大家都奋力奔跑,谁跑得快,谁的估值就增长得快。第三个因素是集团的价值总的增量,这是整个经营的核心目标所在。
这样一个机制建立起来后,就能激励所有人在各自平台上发挥出最大效率,做出最大贡献,从而汇集成各子公司共同把集团价值做大的集合效应、规模效应,在一个集团化、多事业群的领域中,或多区域化的子公司中,一个这样运转的机制能发挥出很大激励作用。
九、产业链整合中的外部合伙人策略
事业合伙人的第三种应用场景是在产业链生态中对其他合作伙伴进行整合,由以前交易分享的模式升级到共享资本收益的合伙人模式。其好处在于:当一个龙头产业公司以上市为目标,它对上游和下游及其他合作伙伴都进行利益捆绑,经销商名义上让渡经营的控制权,最后通过并表,原来散兵游勇的经销商的收益最大化了,从前这些散在民间市场的小公司因为资本有限,没有发展前景,现在外部事业合伙人平台体制将这些中小经营体的利润都整合到龙头公司的资本增值中,它团结的力量越多,大家共同汇聚的资本规模就更大,从而良性循环起来,达成协作共赢、利益共享的结果。
最近我们在帮很多公司与他们的经销商进行谈判,着手利益的整合,用合资公司的形式对各家的利润进行并表,把散见在各家的利润进行整合,资本溢价后的利润大家按各自的贡献进行共享。话又说回来了,经销商能不能信服你的计划,他们能不能从你的整合方案里得到很好的发展和更大的收益,还要看企业的核心团队和治理能力,看企业未来资本化目标实现有多大的把握。这个游戏并不是所有人都能玩得了的,正如我们强调的,整合产业链必须是产业链中的关键环节牵头,非关键环节只能被前者整合。
我们再来看外部合伙人机制在并购中的应用。这是我们做的河南一家公司并购黑龙江一家公司的案例,刚开始谈判僵持在估值的问题上,卖方永远觉得自己比对方的估值更值钱,这是常见的现象。一个难点在于河南公司如果想把黑龙江公司并表,要给对方51%的股权,这就需要一大笔资金,没有两三个亿是办不到的。最后我们设计的解决方案是,河南公司去黑龙江注册了一个子公司,子公司和黑龙江这家公司以合资公司的方式进行轻资产运营,黑龙江公司持股份5%,子公司代持46%,通过这个设置,等于把原来的并购对象黑龙江公司转化成了外部合伙人。
这样一来,并表的问题就解决了,并约定合资期为两到三年,按照总公司的要求启动业务,增加营收,完成总公司制定的经营目标,总公司负责给对方配资源、配管理,派账户监管。回购按照财年实际经营收益额度的1.5倍估值,前期持有的经营利润分享不再退款。约定合资期到期时,如果没有达到预定目标,退回持有的股份,退还已分配的对应额度,完成清算后,自主选择处置权。整个原则是总公司承诺上市后回购子公司的股份,并以阶梯式的方式进行收购,比如先收5%,关键资源导入后,按实际经营的后期收益额度再对剩下的46%股份进行收购,这和合伙人的做法完全一样,只是角色不同。要说明的一点是,合资公司代持46%股份的做法是私下协议达成的,而并不是合规的做法,所以这样的运作还需要双方彼此有相互信任的关系和足够的合作意愿。
合资公司运营中,印章、协议由总部统管,尚未协议时,印章要有专人管理,总公司提供给合资公司的垫付资金按照资本金融的模式运作,是计价使用的,要如期支付利息,出了财务问题的情况下,是要如约归还的,此外还有必要的管理系统的导入。在这样一个外部合伙人的构架下,对河南公司来说,等于先只做了5%的收购,就实现了并表,并对剩下的46%股份也做好了收购协议和议价。对黑龙江这家公司来说,它得到的好处是估值是按照它真正展现出的价值来走的,同时它所需要的战略资源也获得了。并购最怕的是甩包袱,花了很大代价只得到一个空壳,现在河南公司用若干年绑定、阶梯式收购的方式,黑龙江公司得把承诺的业绩干出来,如果干不出来,那就还用初始的估价进行收购。
我们从以上案例可以看到,外部合伙人的核心思想是让外部合作方共同参与资本增值的收益,这是一个在设计方案中必须要落地的基本精神。
与事业合伙人体制相应的组织配套
在事业合伙人体制下,一系列管理系统、管理模式的导入是必要的,今天因为时间关系,事业合伙人的配套体系这个部分我们简单地过一下。总体而言,新时代的组织趋势就是事业合伙人实施所需的配套体系,体现出这样的特点:从绩效激励到分享机制(人、单、酬合一),这是新经济时代的新玩法,优秀人才都不愿意再打工,大家都想从资本增值中分得一杯羹;从组织管控转型到合伙机制(人人都做CEO);从人资管理转型为人才管理。这个配套体系是事业合伙人顺利实施的组织保证和制度依托,如果只有干巴巴的理念,而无整体系统生态的营造,事业合伙人制度的实施只会是有名无实。
阿里巴巴合伙人管理体制:

一、事业合伙人退出的组织安排
有人可能会问到,如果安排进来某个合伙人属于看走眼了,合理退出如何做制度安排?我以OB欧宝体育深圳公司为例说一说这个问题,这其实也是一个先期制度设计的问题。我们12个一级合伙人每人均等得持有百分之八点几的股份,在上市部分,又多给了彭老师12%的收益权。现在还建立了二级合伙人平台,还有外部合伙人平台。在退出的核心机制上,我们所做的动态股权设置机制非常好,值得向大家推荐,具体做法是每个一级合伙人的股份不是固定,而是每年一核算,按照你年度对公司的贡献度,每个人的股权都做一次调整。当你的股权比例低于约定的最低贡献比例,即低于5%时,你就要退出一级合伙人团队了。
我再给大家一个更简单的例子。我咨询过一个公司,他们有4个人,每人手里有不同的资源,每个人的股权怎么分配?我给他们的建议是,每人以个人身份只持有5%股份,剩下80%的股权都放在一个有限合伙公司的持股平台上去,为什么放过去?是为了实现股权的动态调整。依照经营项目的特点,每年按照每人拉来客户实现销售的比例,动态地调整股权,大家就都奔着自己的目标去努力,干得多就拿得多。几年下来,持股比例低于一定的额度就退出这个团队。
事业合伙人的退出大致有三个基本条件:
——离开公司。有的公司做法很仁慈,股权可以继承,我不赞赏这种做法,这会养成一群对公司毫无贡献的食利金融贵族,一般建议人离开公司时就进行清算。
——业绩不达标。对业绩的规定可以直接约定,也可以用刚才讲到的动态股权调整的方式,后者的好处是不需要有人来考核和谈话,自己从动态调整中就清楚了自己在团队中的现状,而且这是一个渐变的过程,有一个牵引的作用,能激励落后者奋起直追。
——行为、价值观上出现问题,这些都应该事先做出制度约定,理念共识是核心团队必须恪守的原则。
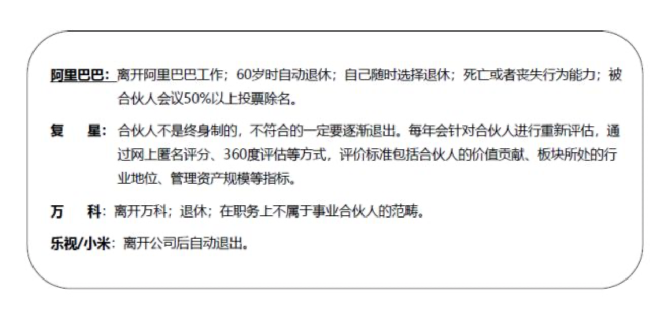
以下是几个知名企业对合伙人退出的相关规定:

二、把外部市场目标转化为内部市场目标
基于战略业务单元的核算体系,各家都会出现这样的情况,包括财务体系和业务体系不一致,各有各的路径,税收和管理的口径也会不一样,有时需要做一定的剥离,统一到管理的口径上来,这个问题如果展开说也比较复杂,其指导思想是把外部市场目标转化为内部市场目标,由“我对上级负责”转变为“我对市场负责”。

管理方式从管控型转向赋能型:

以前的管理体系都是建立在雇佣关系上的,当管控转向赋能,整个管理体系就会发生根本性的变化,如果只是局部变动激励体系,不改变管理理念和体系,股权激励的作用就发挥不出来,员工也会感到跟以前并没有什么改变。对员工进行培养和赋能是新的管理体系的一个核心内容,一个行业的现有优秀人才是有限的,都想用人,而都不去培养人,这是行不通的,所以职业发展的赋能体系要建立起来。

有两句话分享给大家:在员工成长的关键环节都有学习相伴,面临的所有问题都有学习相助。清晰的职位发展路径能够让员工明确晋升方向,进而在职位晋升过程中获得巨大的个人成就感和满足感。因为时间关系,在这里不能深入展开了,这里面包含的内容也是很丰富的。
三、构建面向创新的人才管理体系

传统的人力资源管理是以员工在企业中的全生命周期为逻辑建立起来的人资职能模块组合,这是一个基于雇佣关系的人力资源系统,它的好处是划分清晰,既容易分析问题,也容易形成建设性意见;它的弊端是重点不突出,体现不出人力资源的主线和价值。

在传统观人资管理基础上,新经济时代更注重创新要素的人才管理,这是一种基于共享模式的新型人才管理,整个管理系统要做调整和升级。通过指标系统检验人才管理的效果与效益,形成完整闭环,意味着人资管理效能时代的到来。

怎样定义人才?就是为企业创造真正价值的核心资源人力要素。不同企业有其不同的定义,比如海底捞,在这种客户导向型的公司,每个员工都是它的人才,每个接触客户的面都是企业的价值创造点。投资公司的价值创造点就是投资经理,咨询公司的价值创造点主要体现在一线的咨询师和业务团队,这样的情况在业务导向型公司里是正常的。另一种情况是当企业达到一定规模,业务形成一个流线型的大体系,这个体系中的诸多风控点也是价值创造的要点,华为这类大公司就是这种情况。
今天我跟大家的分享主要就是这些内容,以后有机会,我希望就今天因为时间关系简略带过的配套体系这个部分,再和大家做一个展开的讨论,谢谢大家!
(文章整理:杨晓梅)